A Guide to Outsourcing SEO
A comprehensive guide to outsourcing SEO — from finding the right agency or freelancer to managing projects and measuring success.
While in-house teams excel at traditional marketing, many organizations struggle with SEO’s complexity and creative demands. Outsourcing SEO enables businesses to access comprehensive, high-quality campaigns cost-effectively without permanent staff expansion.

What is SEO outsourcing?
SEO outsourcing occurs when a company expands its search engine optimization practices by engaging external resources rather than hiring permanent internal team members. This approach provides flexibility and enables cost-effective campaign expansion.
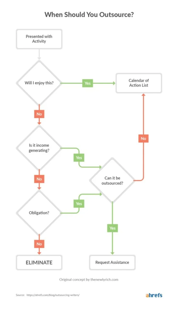
When should you look to outsource?

Businesses may choose to outsource SEO during several scenarios:
- Launching new services or products
- Building or redesigning websites
- Lacking in-house SEO expertise
- Requiring specialized work without full-time positions
Not every business maintains an internal SEO team, making external agencies or freelance professionals valuable options. International companies often employ multiple agencies simultaneously for different website areas.
What are the pros and cons of outsourcing SEO?
Benefits:
- Cost-effective: No employment costs like national insurance or pensions
- Efficient: Tools like Trello, Slack, and Teams enable seamless remote team coordination
- Flexible: Adapt to changing business needs and goals
- Greater control: Focus on core competencies while monitoring crucial campaign aspects
- Niche expertise: Access specialists beyond generalist in-house knowledge
- Professional networks: Build relationships with multiple vetted experts
Drawbacks:
- Research requirements: Thorough vetting of companies/freelancers essential
- Trust concerns: Some may employ questionable or prohibited tactics
- Reliability issues: Freelancers may miss deadlines or deliver incomplete work
- Time zone differences: Coordination challenges across global boundaries
- Cultural considerations: Different workplace expectations and communication styles
How to find the right company or freelancer for outsourcing SEO
Hiring qualified, experienced professionals is integral to campaign success.
When researching a company

Initial Steps:
- Search agency names on Google and Bing for reviews
- Check social media mentions and industry forums
- Review Glassdoor employee assessments
- Investigate website terminology for red flags
Warning Signs:
Promises like “Guaranteed rankings” or “Top of Google” indicate poor practices. Avoid agencies using these unrealistic claims.
Advanced Research:
Use tools like Ahrefs to examine backlinks and site rankings. Look for:
- Poor-quality linking sites
- Completely irrelevant reference sites
- Signs of Private Blog Networks (PBNs)
- Over-optimized anchor text patterns
Check Wayback Machine for historical changes. Significant design shifts may indicate PBN involvement. Monitor organic traffic patterns for suspicious activity.
Getting in touch with an SEO company

Arrange meetings with your team’s liaison (ideally someone with SEO knowledge). If lacking internal expertise, work with an experienced SEO consultant during the hiring process.
Key Questions to Ask:
- How does the company measure SEO project success?
- How can you identify if a site uses Mobile-First Indexing?
- What’s your perspective on E.A.T?
- How experienced is the team, and who will you work with directly?
- Do team members have specialized roles?
Ideal Team Structure:
- Head of SEO
- SEO consultant
- Technical consultant
- Account manager
- Content specialist
- Outreach and PR specialist
- Junior or executive members
Specialized roles outperform generalist teams.
When researching a freelancer
Follow similar processes as company research if they maintain websites or social media presence. Leverage word-of-mouth recommendations from industry peers — freelancer reputations often spread through professional networks.
Freelancing platforms like Upwork offer profile reviews and client recommendations. Post detailed job descriptions clearly outlining scope, workload expectations, and desired outcomes.


Getting in touch with a freelancer
Request work examples directly. Freelancers typically provide these willingly, though may omit company names for confidentiality. Insist on references and sample work; if unavailable, offer paid trials before committing.
Advantages of freelancers:
- Direct communication with the person doing the work
- Greater flexibility and communication responsiveness
- More time for idea exchange and updates
What aspects of SEO can you outsource?
Decisions depend on skill levels, time constraints, and budgets.
On-page tasks
- Meta title and description optimization
- Content creation
- Image optimization
- Internal link audits
- Usability and accessibility audits
- Keyword research
Off-page tasks
- Email outreach
- Link prospecting
- Content marketing research
- Content brief generation
- Competitor research
- Prospect list creation
- Link building
Link Building Importance:
Experienced professionals should handle link building exclusively, acquiring only high-quality, relevant links.
How to get started when outsourcing SEO
Several preliminary steps protect your interests.
Have a clear understanding of your requirements
Before advertising or prospecting, establish clear campaign goals. Communicate whether targeting commercial pages, building brand awareness, or expanding internationally. Realistic expectations are essential.
Be willing to pay for the right talent

SEO represents investment, not product purchase. Research reasonable agency day rates. Significantly cheaper offerings likely indicate poor service quality.
Sign an agreement
Before beginning work, establish clear contracts including:
- Work scope outline
- Timeline for objectives and completion
- Communication, operations, and reporting structure
- Minimum contract length
- Termination provisions
- Contract pause options
Have lawyers review contracts, especially long-term arrangements, ensuring mutual service understanding and preventing future disputes.

Get them to sign a non-disclosure agreement (NDA)

NDAs legally bind parties regarding shareable information and third-party restrictions.
Typical NDA Components:
- Party identification
- Clear confidential material definitions
- Confidentiality scope (security measures)
- Confidentiality exclusions (existing or public knowledge)
- Agreement term discussion
Breaching NDAs triggers serious consequences, potentially resulting in legal proceedings.
Ensure that there is a non-compete agreement
Prevent service providers from working with direct competitors or similar industry clients, protecting trade secrets and tactics. Note that enforcing agreements varies internationally — involve lawyers regardless of service provider location.

Arrange a kick-off meeting

Once legal aspects finalize, establish Standard Operating Procedures (SOPs) outlining consistent deliverables, objectives, and goals.
Project Management Tools:
Trello, Teamwork, and Basecamp effectively monitor project status and deadline achievement.
Schedule weekly or bi-weekly meetings discussing projects, feedback, and ideas.

How to measure the success of an outsourced SEO project
Monitor projects regularly through consistent contact. Check rankings and backlinks (when applicable) to ensure quality work.
Key Metrics:
- Organic traffic levels (increases/decreases)
- Conversion rates (traffic quality indicators)
- Backlink acquisition (link velocity)
- Keyword rankings (visibility)
Clear KPI establishment at project start proves critical. Remember: increased organic traffic doesn’t guarantee sales increases.

If work quality disappoints, schedule immediate meetings to rectify situations. Concentrate meetings early in projects for clear work understanding, tapering as trust develops.
Top tips for outsourcing SEO
Be clear about availability
Establish mutual understanding regarding contact availability via email, chat, or phone. Ensure consistency and trust, particularly with different time zones.
Respect diverse backgrounds, cultures, national holidays, and religious observances.
Agree on what technologies and programs can be used

Clarify which tools, programs, and technologies service providers may use. Establish upfront whether they need access to your tools.
Specify communication technologies (Microsoft Teams, Slack, Skype, Zoom, Google Hangouts) during kick-off meetings.
Remember to reward an offsite team or individual

Acknowledge efforts, especially when exceeding expectations or generating significant results.
Offsite teams often feel underappreciated simply through being out-of-sight. Express thanks, especially at contract conclusion, and leave positive reviews.
Conclusion
Ensuring hired agencies or freelancers genuinely understand their roles represents the most critical takeaway. Whether handling technical SEO, content creation, or off-page work, expert coverage of each area proves essential for success.
You might also like
Stay in the loop
I'll email you when I publish something new. No spam. No fluff.
Join other readers. Unsubscribe anytime.
Entrepreneur & Search Journey Optimisation Consultant. Co-founder of Keyword Insights and Snippet Digital.